Good small monitor controller.
Re: Good small monitor controller.
The passive pot arrangement shown in your schematic is a much better idea than the four-gang pot Dave mentioned (assuming he means the pot per leg technique; there is a more complex arrangement with variable series and shunt arms that use a four-gang arrangement which is difficult to build for sensible money). The version shown above is nice in that it maintains an accurate signal balance and doesn't introduce an unwanted ground reference... and it needs a dual gang rather than quad gang pot!
But if you want a mono sum as well as the stereo through path, things get complicated as you either have to go active, or use a transformer with dual primaries... And active is much cheaper and arguably much better...
As to the pot versus switched attenuator decision, the latter wins every time for me. Several companies sell pre-built 24-point switched attenuators, but I have always been impressed with the offerings from DACT who offer not only the switches, but also very nice buffer amp circuit boards which the switches can be mounted on directly, which makes the DIY considerably easier. DACT offer a suitable PSU board too, so you'd just need to do a bit of wiring and drill suitable holes in a box!
http://www.dact.com/html/line_stages.html
Chuck a couple of THAT balanced input receivers and balanced output drivers at each end of the signal path, some source select switches, and some passive mix resistors feeding the mono output driver, (or better still, a proper virtual earth mixer around an op-amp) and you have the basis for a very high quality monitor controller. It wouldnt take much extra effort to provide mono and stereo difference monitoring too.
I reviewed a source of ready-made balanced receiver/driver boards complete with TRS sockets not that long ago which could be run off the same DACT power supply too. https://www.soundonsound.com/reviews/sparkfun-breakout-boards
But if you want a mono sum as well as the stereo through path, things get complicated as you either have to go active, or use a transformer with dual primaries... And active is much cheaper and arguably much better...
As to the pot versus switched attenuator decision, the latter wins every time for me. Several companies sell pre-built 24-point switched attenuators, but I have always been impressed with the offerings from DACT who offer not only the switches, but also very nice buffer amp circuit boards which the switches can be mounted on directly, which makes the DIY considerably easier. DACT offer a suitable PSU board too, so you'd just need to do a bit of wiring and drill suitable holes in a box!
http://www.dact.com/html/line_stages.html
Chuck a couple of THAT balanced input receivers and balanced output drivers at each end of the signal path, some source select switches, and some passive mix resistors feeding the mono output driver, (or better still, a proper virtual earth mixer around an op-amp) and you have the basis for a very high quality monitor controller. It wouldnt take much extra effort to provide mono and stereo difference monitoring too.
I reviewed a source of ready-made balanced receiver/driver boards complete with TRS sockets not that long ago which could be run off the same DACT power supply too. https://www.soundonsound.com/reviews/sparkfun-breakout-boards
Last edited by Hugh Robjohns on Sun Apr 04, 2021 7:58 pm, edited 2 times in total.
- Hugh Robjohns
Moderator -
Posts: 43391 Joined: Fri Jul 25, 2003 12:00 am
Location: Worcestershire, UK
Contact:
Technical Editor, Sound On Sound...
(But generally posting my own personal views and not necessarily those of SOS, the company or the magazine!)
In my world, things get less strange when I read the manual...
(But generally posting my own personal views and not necessarily those of SOS, the company or the magazine!)
In my world, things get less strange when I read the manual...
Re: Good small monitor controller.
Yes Hugh I can see the circuit is in some ways better than a 4 gang pot but I am wondering what the law is going to be like? No taper is suggested on the schematic.
Thanks for the link to those modules, I might get a set in in preparation of my monitor purchase although that has been put back six months or more due to an unexpected expense.
Dave.
Thanks for the link to those modules, I might get a set in in preparation of my monitor purchase although that has been put back six months or more due to an unexpected expense.
Dave.
Re: Good small monitor controller.
Thanks guys, I'm assuming the law/taper will be more or less defined by the pot chosen? The design uses the Alps Log pot I mentioned above though I guess any 10k Log pot will work.
The mono output is purely for my Avantone 'grotbox' so wouldn't a simple restive summing network work?
As you probably know I use an X32 Compact at the centre of my studio so I'm thinking of a monitor controller that allows me to mute the speakers but still listen on headphones* (from the desk's headphone outputs) as a simple way of working when I'm recording alone). It is possible to do similar using monitor buses but I struggle to motivate myself to play/record music as it is and get too easily distracted by playing with the tech so am looking for simple 'analogue like' solutions.
* the monitor section of the X32 does not allow this unless you send to the monitors from the main L/R bus, but channel solo only goes to the control room/headphone bus so not optimum.
The mono output is purely for my Avantone 'grotbox' so wouldn't a simple restive summing network work?
As you probably know I use an X32 Compact at the centre of my studio so I'm thinking of a monitor controller that allows me to mute the speakers but still listen on headphones* (from the desk's headphone outputs) as a simple way of working when I'm recording alone). It is possible to do similar using monitor buses but I struggle to motivate myself to play/record music as it is and get too easily distracted by playing with the tech so am looking for simple 'analogue like' solutions.
* the monitor section of the X32 does not allow this unless you send to the monitors from the main L/R bus, but channel solo only goes to the control room/headphone bus so not optimum.
- Sam Spoons
Forum Aficionado - Posts: 22685 Joined: Thu Jan 23, 2003 12:00 am Location: Manchester UK
Still mourning the loss of my 'Jedi Poster" status
People often mistake me for a grown-up because of my age.
People often mistake me for a grown-up because of my age.
Re: Good small monitor controller.
Sam Spoons wrote:The design uses the Alps Log pot I mentioned above though I guess any 10k Log pot will work.
Yes, I think a standard log pot Is needed. Better ganged pots will have better channel tracking.
The mono output is purely for my Avantone 'grotbox' so wouldn't a simple restive summing network work?
No. The input impedance of the grot box will be relatively high which means there would be a significant risk of crosstalk between the two channels via the resistors, so your stereo outputs would tend towards dual mono! Active buffering or transformer isolation of the feed to the summing resistors would avoid that risk completely, as would a virtual earth summing amp. But without one of those solutions the only alternative would be to use pretty high value mix resistors, and in that case the summed mono output level would then end up 30 or 40 dB down. Whether that would be acceptable for your situation depends on how much gain is available in the grot box. It obviously wouldn't be acceptable in a commercial product.
Last edited by Hugh Robjohns on Sun Apr 04, 2021 10:46 pm, edited 1 time in total.
- Hugh Robjohns
Moderator -
Posts: 43391 Joined: Fri Jul 25, 2003 12:00 am
Location: Worcestershire, UK
Contact:
Technical Editor, Sound On Sound...
(But generally posting my own personal views and not necessarily those of SOS, the company or the magazine!)
In my world, things get less strange when I read the manual...
(But generally posting my own personal views and not necessarily those of SOS, the company or the magazine!)
In my world, things get less strange when I read the manual...
Re: Good small monitor controller.
I was thinking the mono sum signal path would be switched out of circuit when the main monitors were active?
Will try to draw out a schematic tomorrow...
Will try to draw out a schematic tomorrow...
Last edited by Sam Spoons on Sun Apr 04, 2021 11:18 pm, edited 1 time in total.
- Sam Spoons
Forum Aficionado - Posts: 22685 Joined: Thu Jan 23, 2003 12:00 am Location: Manchester UK
Still mourning the loss of my 'Jedi Poster" status
People often mistake me for a grown-up because of my age.
People often mistake me for a grown-up because of my age.
Re: Good small monitor controller.
Ah yes, okay, that would work. I had speaker switching at the outputs in mind, but you could arrange to switch feeds from the left/right outputs across to the passive summing network instead.
Ideally, the switching should also ground the left/right outputs to prevent noise from the left/right speakers (and ground the summing resistors when not in use for the same reason) and you will still lose a bit of signal level through the passive summing, of course. A 4PDT switch would do it I think.
If you're going to use the passive attenuator schematic you linked above, i think it might be possible to use the input buffer resistors on each leg as the summing resistors too, but linking the two hot sides for both channels (and the two cold sides) to feed the hot (and cold) balanced mono output. The two sides of the volume pot would then be in parallel, halving the value, so the attenuation range would change, but I doubt that would be a major problem in the circumstances.
Ideally, the switching should also ground the left/right outputs to prevent noise from the left/right speakers (and ground the summing resistors when not in use for the same reason) and you will still lose a bit of signal level through the passive summing, of course. A 4PDT switch would do it I think.
If you're going to use the passive attenuator schematic you linked above, i think it might be possible to use the input buffer resistors on each leg as the summing resistors too, but linking the two hot sides for both channels (and the two cold sides) to feed the hot (and cold) balanced mono output. The two sides of the volume pot would then be in parallel, halving the value, so the attenuation range would change, but I doubt that would be a major problem in the circumstances.
Last edited by Hugh Robjohns on Sun Apr 04, 2021 11:50 pm, edited 1 time in total.
- Hugh Robjohns
Moderator -
Posts: 43391 Joined: Fri Jul 25, 2003 12:00 am
Location: Worcestershire, UK
Contact:
Technical Editor, Sound On Sound...
(But generally posting my own personal views and not necessarily those of SOS, the company or the magazine!)
In my world, things get less strange when I read the manual...
(But generally posting my own personal views and not necessarily those of SOS, the company or the magazine!)
In my world, things get less strange when I read the manual...
Re: Good small monitor controller.
Whichever way you cut it a passive controller is going to suffer from crosstalk, poor control law, level shifts, low input Z, high output Z, noise if the resistors get too high...All these factors can be traded off, one against the other but you cannot have it all good, all at once.
I knew all this of course when I bought the Mackie Passive but for my particular application, mostly source switching, it seems a good choice. What I did NOT know was how compromised it was in other respects and I still do not know the design rationale behind those compromises!
I continue to be amazed why some people are afraid a of a few op amps!
Dave.
I knew all this of course when I bought the Mackie Passive but for my particular application, mostly source switching, it seems a good choice. What I did NOT know was how compromised it was in other respects and I still do not know the design rationale behind those compromises!
I continue to be amazed why some people are afraid a of a few op amps!
Dave.
Re: Good small monitor controller.
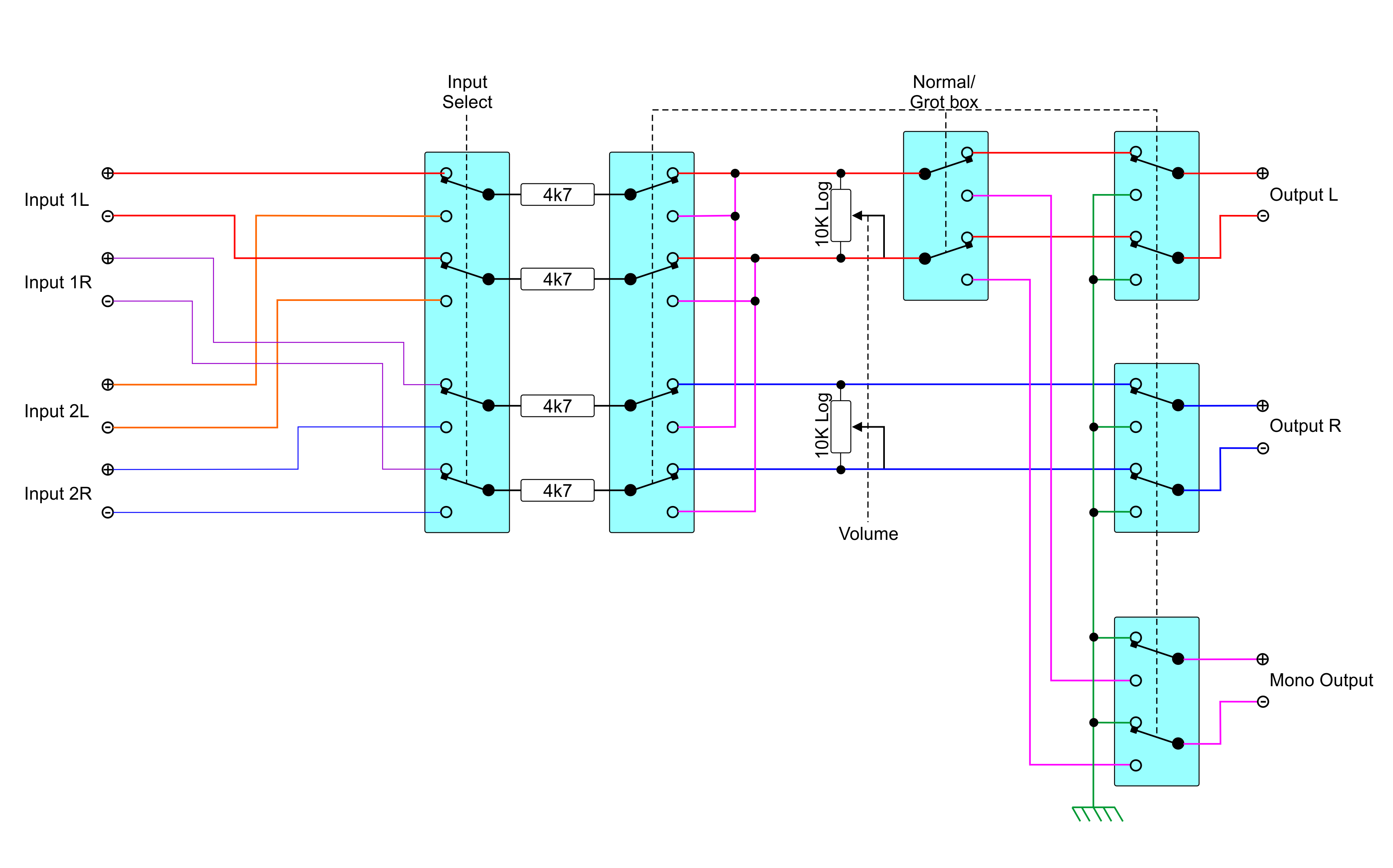
Sam, I had a quick sketch of an idea for your passive monitor controller, using the line feed resistors as the mono summers, and bypassing half the volume pot so that the control law and impedance remains roughly the same in both stereo and mono modes.
The minor complication is that the stereo/grot box switch needs to be a 12-way changeover in order to mute the unused outputs properly at the same time as routing the sum signals appropriately. There are 12-way push buttons... or you could use relays.
Anyway, for what it's worth, here's my sketch:
The minor complication is that the stereo/grot box switch needs to be a 12-way changeover in order to mute the unused outputs properly at the same time as routing the sum signals appropriately. There are 12-way push buttons... or you could use relays.
Anyway, for what it's worth, here's my sketch:
- Hugh Robjohns
Moderator -
Posts: 43391 Joined: Fri Jul 25, 2003 12:00 am
Location: Worcestershire, UK
Contact:
Technical Editor, Sound On Sound...
(But generally posting my own personal views and not necessarily those of SOS, the company or the magazine!)
In my world, things get less strange when I read the manual...
(But generally posting my own personal views and not necessarily those of SOS, the company or the magazine!)
In my world, things get less strange when I read the manual...
Re: Good small monitor controller.
Thanks for taking the time Hugh, I'll have a close look. I do have a couple of 4 pole double throw toggle switches I was planning to use but could consider other options.
Last edited by Sam Spoons on Mon Apr 05, 2021 12:23 pm, edited 1 time in total.
- Sam Spoons
Forum Aficionado - Posts: 22685 Joined: Thu Jan 23, 2003 12:00 am Location: Manchester UK
Still mourning the loss of my 'Jedi Poster" status
People often mistake me for a grown-up because of my age.
People often mistake me for a grown-up because of my age.
Re: Good small monitor controller.
I think I'd do all the switching with miniature sealed relays. It means the unit would need a small power supply, but you could use a ready-made wall-wart for that.
- Hugh Robjohns
Moderator -
Posts: 43391 Joined: Fri Jul 25, 2003 12:00 am
Location: Worcestershire, UK
Contact:
Technical Editor, Sound On Sound...
(But generally posting my own personal views and not necessarily those of SOS, the company or the magazine!)
In my world, things get less strange when I read the manual...
(But generally posting my own personal views and not necessarily those of SOS, the company or the magazine!)
In my world, things get less strange when I read the manual...
Re: Good small monitor controller.
After all this talk I’m regretting ordering my TC, sounds like passive is verboten from what you all say! 
All I want to do is turn my monitors down!
All I want to do is turn my monitors down!
Last edited by Arpangel on Tue Apr 06, 2021 9:09 am, edited 1 time in total.
Advanced hybrid constructivist.
Re: Good small monitor controller.
The TC is just fine - simple big knob with a nice action and you won’t notice any problems.
Bob
Bob
- Bob Bickerton
Longtime Poster -
Posts: 5580 Joined: Fri Dec 20, 2002 12:00 am
Location: Nelson, New Zealand
Contact:
Re: Good small monitor controller.
What Bob said. ^^^
It's the ideal tool for the job you want to do.
It's the ideal tool for the job you want to do.
- Drew Stephenson
Apprentice Guru -
Posts: 29400 Joined: Sun Jul 05, 2015 12:00 am
Location: York
Contact:
(The forumuser formerly known as Blinddrew)
Ignore the post count, I have no idea what I'm doing...
https://drewstephenson.bandcamp.com/
Ignore the post count, I have no idea what I'm doing...
https://drewstephenson.bandcamp.com/
Re: Good small monitor controller.
Arpangel wrote:After all this talk I’m regretting ordering my TC, sounds like passive is verboten from what you all say!
You're really not good with decisions are you? Or technical descriptions, come to that...
A passive controller is absolutely fine when used appropriately. And inherently compromised when not used appropriately.
Your application is an appropriate use for a passive controller, and hopefully you can be trusted to install it correctly as previously advised.
The alternative is a well-designed active controller and that's going to cost you £200+ as a minimum....
Last edited by Hugh Robjohns on Tue Apr 06, 2021 10:47 am, edited 2 times in total.
- Hugh Robjohns
Moderator -
Posts: 43391 Joined: Fri Jul 25, 2003 12:00 am
Location: Worcestershire, UK
Contact:
Technical Editor, Sound On Sound...
(But generally posting my own personal views and not necessarily those of SOS, the company or the magazine!)
In my world, things get less strange when I read the manual...
(But generally posting my own personal views and not necessarily those of SOS, the company or the magazine!)
In my world, things get less strange when I read the manual...
Re: Good small monitor controller.
Hugh Robjohns wrote:Arpangel wrote:After all this talk I’m regretting ordering my TC, sounds like passive is verboten from what you all say!
You're really not good with decisions are you? Or technical descriptions, come to that...
A passive controller is absolutely fine when used appropriately. And inherently compromised when not used appropriately.
Your application is an appropriate use for a passive controller, and hopefully you can be trusted to install it correctly as previously advised.
The alternative is a well-designed active controller and that's going to cost you £200+ as a minimum....
Thanks, I’m using short leads, as I said, so it should be OK.
I know it’s not a good idea, but there are Youtube reviews that have said it sounds very good, more transparent than the Mackie for instance, but who knows, I’m sure it’ll be fine.
Advanced hybrid constructivist.
Re: Good small monitor controller.
Arpangel wrote:Thanks, I’m using short leads, as I said, so it should be OK.
Yes, it should.
...there are Youtube reviews that have said it sounds very good, more transparent than the Mackie for instance...
I was very disappointed with the sound quality of the original Big Knob (I haven't listened to the later models). I found it a little noisy and veiled... but PW thought it was fine and used one for years very happily...
- Hugh Robjohns
Moderator -
Posts: 43391 Joined: Fri Jul 25, 2003 12:00 am
Location: Worcestershire, UK
Contact:
Technical Editor, Sound On Sound...
(But generally posting my own personal views and not necessarily those of SOS, the company or the magazine!)
In my world, things get less strange when I read the manual...
(But generally posting my own personal views and not necessarily those of SOS, the company or the magazine!)
In my world, things get less strange when I read the manual...
Re: Good small monitor controller.
The original Big Knob is active, isn't the one discussed up-thread the BK Passive?
- Sam Spoons
Forum Aficionado - Posts: 22685 Joined: Thu Jan 23, 2003 12:00 am Location: Manchester UK
Still mourning the loss of my 'Jedi Poster" status
People often mistake me for a grown-up because of my age.
People often mistake me for a grown-up because of my age.
Re: Good small monitor controller.
It's my age... 
- Sam Spoons
Forum Aficionado - Posts: 22685 Joined: Thu Jan 23, 2003 12:00 am Location: Manchester UK
Still mourning the loss of my 'Jedi Poster" status
People often mistake me for a grown-up because of my age.
People often mistake me for a grown-up because of my age.
Re: Good small monitor controller.
Sam Spoons wrote:The original Big Knob is active, isn't the one discussed up-thread the BK Passive?
I've lost track... but it's hard to imagine a comparison with a passive BK involving comments about a lack of transparency. But I could see how that comment might be levelled at an active BK, and especially the early ones.
- Hugh Robjohns
Moderator -
Posts: 43391 Joined: Fri Jul 25, 2003 12:00 am
Location: Worcestershire, UK
Contact:
Technical Editor, Sound On Sound...
(But generally posting my own personal views and not necessarily those of SOS, the company or the magazine!)
In my world, things get less strange when I read the manual...
(But generally posting my own personal views and not necessarily those of SOS, the company or the magazine!)
In my world, things get less strange when I read the manual...
Re: Good small monitor controller.
Both BK's were mentioned early in the thread with the discussion moving towards passive controllers later.
WRT my possible DIY job*, I'm trying to get a schematic drawn out and was wondering what app you used to draw your diagram? All the ones I can find for Mac seem to either be general drawing apps or for PCB design (or hugely expensive and/or complicated).
* Costed out at around £65 but if I can make it work I have some DT4P toggles switches, a large knob and a bucketload of XLR and phono sockets so just need a box, stepped attenuator and a bag of suitable resistors which ebay will provide for the princely sum of £36.56. That said a Big Knob passive would pretty much get the job done for £65 and save me the hassle
WRT my possible DIY job*, I'm trying to get a schematic drawn out and was wondering what app you used to draw your diagram? All the ones I can find for Mac seem to either be general drawing apps or for PCB design (or hugely expensive and/or complicated).
* Costed out at around £65 but if I can make it work I have some DT4P toggles switches, a large knob and a bucketload of XLR and phono sockets so just need a box, stepped attenuator and a bag of suitable resistors which ebay will provide for the princely sum of £36.56. That said a Big Knob passive would pretty much get the job done for £65 and save me the hassle
- Sam Spoons
Forum Aficionado - Posts: 22685 Joined: Thu Jan 23, 2003 12:00 am Location: Manchester UK
Still mourning the loss of my 'Jedi Poster" status
People often mistake me for a grown-up because of my age.
People often mistake me for a grown-up because of my age.
Re: Good small monitor controller.
Sam Spoons wrote:...was wondering what app you used to draw your diagram?
Coreldraw. Straightforward vector drawing program.
That said a Big Knob passive would pretty much get the job done for £65 and save me the hassle
So often the case! Unless you want something particularly unusual a commercial product will often work out less expensive than a custom DIY job.
Last edited by Hugh Robjohns on Tue Apr 06, 2021 6:19 pm, edited 1 time in total.
- Hugh Robjohns
Moderator -
Posts: 43391 Joined: Fri Jul 25, 2003 12:00 am
Location: Worcestershire, UK
Contact:
Technical Editor, Sound On Sound...
(But generally posting my own personal views and not necessarily those of SOS, the company or the magazine!)
In my world, things get less strange when I read the manual...
(But generally posting my own personal views and not necessarily those of SOS, the company or the magazine!)
In my world, things get less strange when I read the manual...
Re: Good small monitor controller.
Still pondering, the features on the BKP are almost spot on :-
Stereo balanced input - (X32 control room outputs)
Stereo unbalanced input - (Logitech BT receiver)
Stereo balanced output - (Quad 522/Kef 104bAs)
Mono balanced output - (Avantone Mixcube)
Volume control
Input switching
Output switching
Mute
BKP features not required on custom box :-
Mono (output 2 is mono)
Dim
Stereo balanced input - (X32 control room outputs)
Stereo unbalanced input - (Logitech BT receiver)
Stereo balanced output - (Quad 522/Kef 104bAs)
Mono balanced output - (Avantone Mixcube)
Volume control
Input switching
Output switching
Mute
BKP features not required on custom box :-
Mono (output 2 is mono)
Dim
- Sam Spoons
Forum Aficionado - Posts: 22685 Joined: Thu Jan 23, 2003 12:00 am Location: Manchester UK
Still mourning the loss of my 'Jedi Poster" status
People often mistake me for a grown-up because of my age.
People often mistake me for a grown-up because of my age.
Re: Good small monitor controller.
You could see how much John at Orchid would charge you?
Takes the fun out of it of course...
Takes the fun out of it of course...
- Drew Stephenson
Apprentice Guru -
Posts: 29400 Joined: Sun Jul 05, 2015 12:00 am
Location: York
Contact:
(The forumuser formerly known as Blinddrew)
Ignore the post count, I have no idea what I'm doing...
https://drewstephenson.bandcamp.com/
Ignore the post count, I have no idea what I'm doing...
https://drewstephenson.bandcamp.com/
Re: Good small monitor controller.
True, and at least I'd be sure he'd design it properly... But the fun aspect would definitely be a loss...
- Sam Spoons
Forum Aficionado - Posts: 22685 Joined: Thu Jan 23, 2003 12:00 am Location: Manchester UK
Still mourning the loss of my 'Jedi Poster" status
People often mistake me for a grown-up because of my age.
People often mistake me for a grown-up because of my age.